Jardin du Luxembourg, août 1944. Archives de Paris, 11Fi 2697.

Été 1944-1945 : combats de la Libération, nouveaux pouvoirs et victoire des Alliés

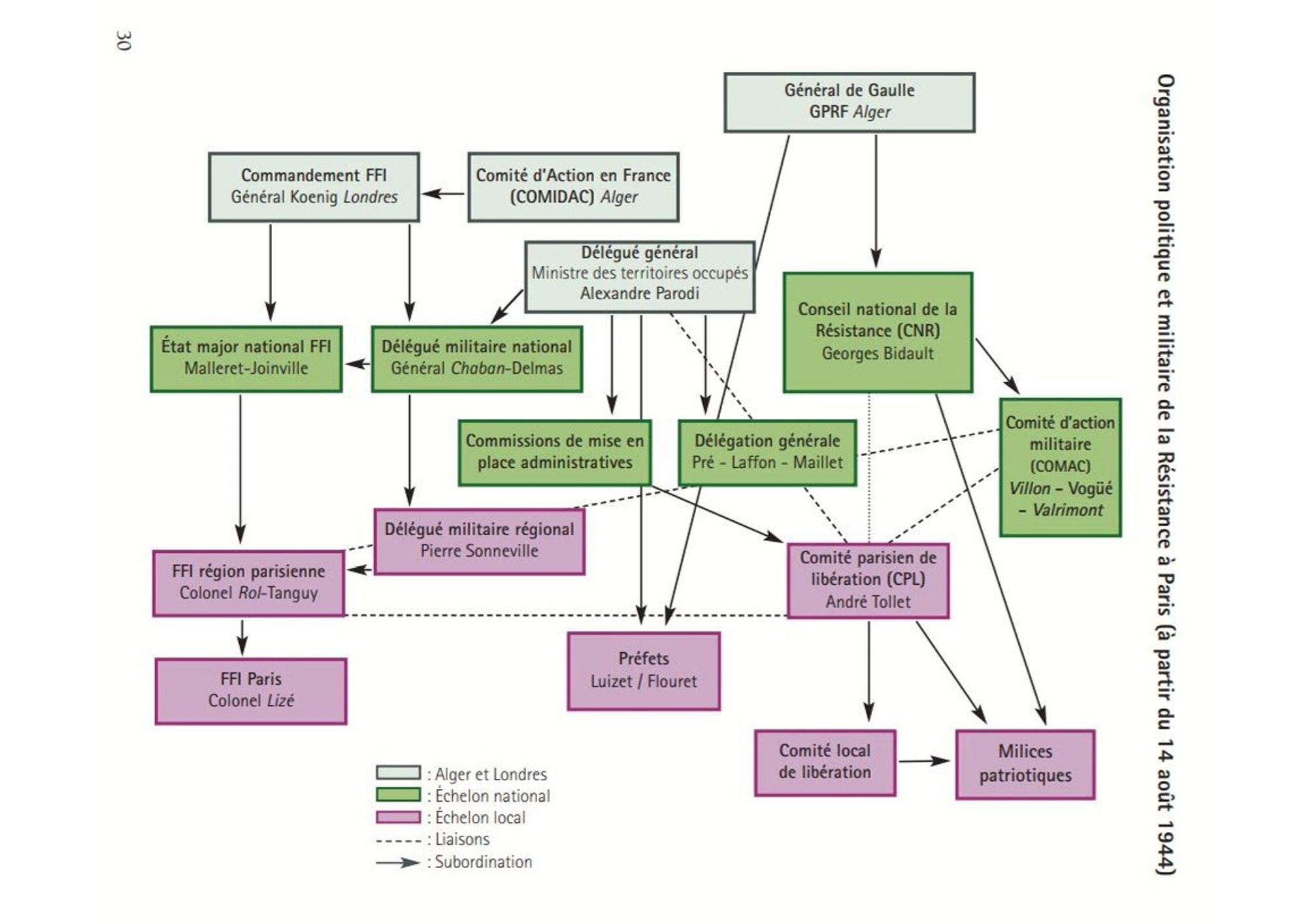
Depuis que les combats se déroulent sur le sol français, à l’issue de l’opération Overlord le 6 juin 1944, les réseaux organisés de la Résistance à Paris attendent avec impatience le moment de sa libération. Le débarquement de Provence du 15 août 1944 renforce les espoirs. La capitale de la France, occupée pendant 4 ans, se retrouve alors au cœur des préoccupations du Gouvernement provisoire de la République française (GPRF). En effet, auparavant, depuis le 3 juin, le Comité français de libération nationale (CFLN) dirigé par le général de Gaulle a été commué en Gouvernement provisoire de la République française à Alger, reconnu par la Résistance intérieure : les cadres et le programme sont en place et lorsque la capitale sera libérée les instances du pouvoir ne resteront pas vacantes…

Pour le chef de la France combattante, l’insurrection des Parisiens avant l’arrivée des troupes alliées est nécessaire : elle doit cependant se dérouler dans l’ordre et les mouvements de résistance doivent en rester maîtres.

À partir du débarquement de Normandie, les réseaux parisiens s’impatientent car la capitale n’est pas un objectif pour les Américains, soucieux de tracer une ligne directe de déplacement vers Berlin. Les manifestations du 14 juillet de cette année montrent que les résistants et les Parisiens sont prêts à l’insurrection. Dans le même temps, la répression continue de s’abattre sur les réseaux de résistance et le dernier convoi de déportés part de Drancy le 31 juillet 1944.

Débutés le 19 août, les combats de la Libération s’achèvent le 25 août 1944 avec la capitulation des autorités d’occupation reçues par le général Leclerc à la gare Montparnasse. Les fonctionnaires français en place dans l’administration de la capitale sont arrêtés et remplacés par un personnel d’encadrement choisi depuis longtemps par le gouvernement provisoire. L’organisation de la gestion de la ville, où le ravitaillement est essentiel, ne doit pas s’arrêter et la guerre n’est pas terminée. 

Le préfet de Police Charles Luizet, compagnon de la Libération, lors d’une allocution fin août 1944, indique que durant les journées « qui ont précédé la Libération de Paris », les hôpitaux ont accueilli 3 859 blessés graves et que 989 personnes avaient été tuées » (Archives de Paris, 8AZ 899).

Les célébrations des évènements de la Libération de la capitale sont organisées dès la fin des combats.